



We take a holistic, full-funnel approach to your eCommerce business, allowing us to maximize your conversion rate, average order value, customer lifetime value, and ultimately your ROI. We named this system the 90-Day Holistic eCom Accelerator system.
Knowing your target audience and crafting a no-brainer offer is 80% of the battle. We'll help you identify your target audience, craft no-brainer eCommerce offers and piece them both together.
We craft high-performing, ROI generating creatives that tell your brand's story and attract customers using data-driven strategies.
Your future customers spend a lot of time on platforms like Instagram, Facebook, Google, and now TikTok. We figure out exactly where your customers hang out at and place your brand right in front of them using paid ads, your customers' favorite influencers, and organic posting.
You'll get access to professional inhouse web designers and funnel optimizers that will ensure your conversion rate skyrockets.
Now that you have customers, it's time to increase their lifetime value. We nurture your current customers using our elite email + sms marketing sequences, generating you revenue on demand.
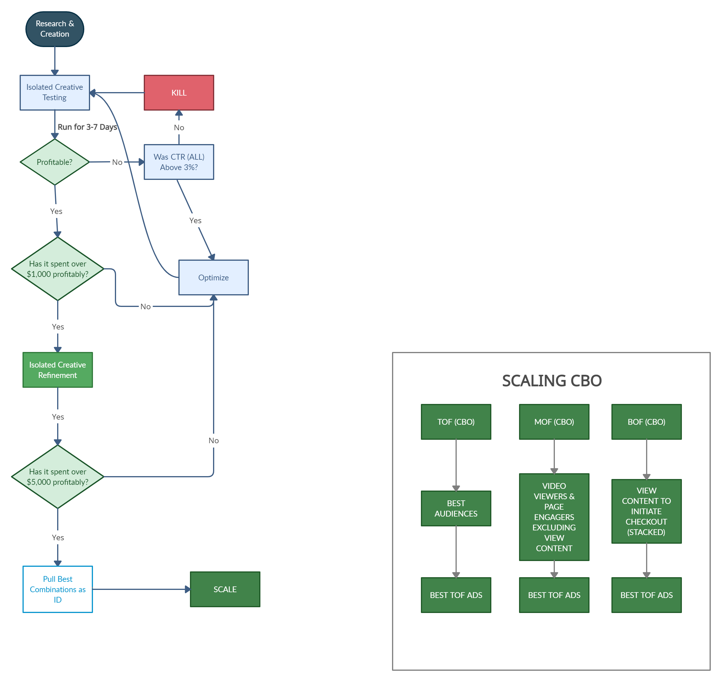
Research is the most important part of growing your eCommerce brand to 7 and 8 figures beyond! Before we begin working together we'll help you figure out EXACTLY who your target audience is and exactly how to structure an Explosive eCommerce Offer!
We'll perform extensive audience research to determine what, when, how, where, and why your target audience breathes using our SOP documents.
We'll determine the exact languages your customer uses for future copywriting.
We'll help you craft an absolutely irresistible no-brainer offer for your target audience.

We specialize in creating high-quality, direct-response creative that communicates your unique selling proposition in an engaging, yet profitable way.
We utilize and enhance your existing brand content with our in-house post-production process in order to maximize your profitability!
We craft perfect in-app, organic looking content to boost your engagement and increase your conversion rate.
We ensure brand cohesiveness across your channels to clearly communicate your vision.
We write branded, direct-response copy because, believe it or not, copy matters. Copy is your virtual salesman and we hold it in high regard.
Once we find a winning creative, we double down and iterate on that creative until you generate more money than you know what to do with.




We have a deep background in all things code and web design. In fact, some of us even have degrees in Computer Science. Web Design & CRO come so natural to us and we'll use our talents to ultra-optimize your funnel.
We build optimized landing pages to maximize conversions and your profitability.
Our custom website design match your marketing goals and tell your story, all while staying true to your brand.
Our expert engineers we'll create and develop the optimal digital experience for you.
We'll A/B test each and every element on your landing page or website to guarantee your profitability.
We’ll track web performance watch your traffic like an absolute hawk.
We’ll help you craft the perfect sequentially streamlined sales funnel, leveraging the irresistible eCommerce offer we made with you.
Your future customers spend a lot of time on platforms like Instagram, Facebook, Google, and now TikTok. We figure out exactly where your customers hang out at and serve your brand to them using paid ads, your customers' favorite influencers, and organic posting.
Engage highly-targeted audiences across social channels, generating demand and new customers using our battle-tested Accelerator Frameworks.
Capture the attention of active searchers looking for solutions, and help drive qualified, high-intent traffic to your site.
Scale consistently with tried and tested marketing frameworks.
Word of mouth marketing is potent. We'll help you identify your dream audience's influencers and do some outreach to them.
TikTok organic is the wave right now. We'll help you test natural content on all platforms and TikTok specifically.
We’ll build you a robust reporting dashboard for live performance updates alongside your weekly and monthly reports.

We nurture your current customers using our elite email + sms marketing sequences, generating you revenue on demand.
We'll create automated post purchase flows, welcome flows, abdandoment flows, and much more.
We'll write your list weekly newsletter updates so that you stay fresh in your customer's minds, increasing customer LTV.
SMS is potent if used correctly. We'll help you slide into your customer's messages the right way.
We implement in cart and after checkout upsells to drive up average order value.
We nurture the customer relationship and develop specific programs to net you more sales.
From $0 to $12,750.25 in Revenue.
192+ Sales Generated.



Achieved a height of a 26.49 ROAS! From 0.8 Holistic ROAS to a 2.6 Holistic ROAS in only 30 Days.
300+ profitable sales generated.




$58,545.15 generated in only 5 Days, leveraging Holistic FB Ads and Email Sequences.



Current Client: Previously an amazon-only brand, we are now scaling them using our Full Funnel Techniques.
Here is one of our recent creatives!

"Russell was incredibly responsive and took the time to listen to my business's needs. He got us several leads with his landing page."
"I’ve worked with Russell over the years on many web design projects. He is very thorough and passionate about his work. His attention to detail and deep background in programming and design shines through as he creates amazing websites from start to finish. I’ve worked with other designers and they can be really sketchy and unresponsive. Russell is dependable and works with integrity. He has a creative way of putting all of the content together with the audience in mind. Choose Russell, and you’ll get your needs completed with ease."
Nicole Lunan Phd. Organizational Psychology
"Russell did a great job on creating my website, helping me decide on the best platform for my needs, and even assisted with setting up a new email account. He provided a work timeline and made great suggestions regarding the aesthetic of my site. He was definitely patient with me as I requested several edits. He also created an awesome logo for me that I will continue to use from here on out. If you're looking for flexibility and guidance on your website, you will find it with Russell. I couldn't be more pleased with the final outcome of my website!"
"Russell was knowledgeable and helpful. From minute one he answered to every question and there was constant communication. Excellent design work and his marketing plan was real helpful."
"Russell goes above and beyond to help his customers. He cares. He truly gives of his personal time to help you. A smart businessman with a kind and caring heart....that's rare in today's world."
"Russell is 100% a Professional Seller and is true to his word. Grateful to have done business with you Russell, keep up the great work of serving others and cheers to a successful career. :)"